美团股价日K线图
一、公告时间
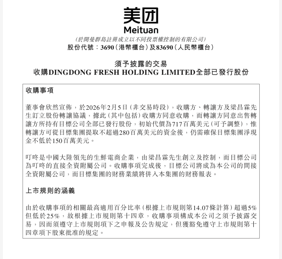
2026年2月5日收盘后,美团于香港联交所发布公告,披露以初始对价7.17亿美元收购叮咚买菜全部已发行股份及其中国业务的交易方案,同日叮咚买菜美股盘前涨幅一度近10%,最终收涨5.31%。
叮咚买菜股价日K线图
二、交易结构及对价
交易结构
收购主体:美团间接全资附属公司TwoHeartsInvestmentsLimited。
标的范围:收购叮咚买菜全部已发行股份及中国境内业务,包含国内前置仓、供应链、用户资产等;海外业务不在交易范畴,需在交割前完成剥离。
支付安排:交割日支付90%首期款,剩余10%在税款清算及资金流失确认后支付,资金全部源于美团自有现金流,未涉及股权置换。
特殊条款:设分级终止费,12个月内若美团违约需付1.5亿美元,叮咚方违约或阻挠监管审批需付7500万美元;梁昌霖及叮咚承诺交割后5年内不得从事大中华区ToC生鲜电商业务,累计赔偿责任上限1亿美元(不含欺诈或故意隐瞒)。
交易对价
初始对价:7.17亿美元(约合人民币49.7-50亿元),对应2026年1月31日叮咚买菜股东全部权益公允价值10.06亿美元,采用EV/EBITDA倍数估值,经控制权溢价与流动性折扣调整后确定。
动态调整:转让方可在2026年8月31日前从目标集团提取不超过2.8亿美元资金,但需确保目标集团净现金不低于1.5亿美元,股东最高可获总回报9.97亿美元。
三、标的简介
基本情况:2017年成立,国内领先生鲜即时零售平台,主打“最快29分钟送达”,2021年登陆纽交所。
经营数据:截至2025年9月,运营超1000个前置仓,月活用户超700万;2025年三季度营收66.6亿元,创历史季度新高,净利润0.8亿元,连续7个季度实现GAAP标准下盈利。
核心优势:生鲜直采率约85%,拥有12家自营工厂,供应链能力突出,在华东核心市场具备高密度覆盖与用户粘性。
四、市场评价
正面评价
战略价值:补齐美团生鲜供应链短板,形成“履约网络 生鲜供应链 全品类覆盖 区域密度”四重壁垒,与小象超市形成区域互补,巩固食杂零售领域竞争力。
行业格局:消除主要竞争对手,前置仓总量近2000个,自营前置仓市场份额超50%,对朴朴、盒马形成压制,加速行业集中度提升。
协同效应:整合商品力、技术与运营,提升履约效率,保留叮咚独立运营体系与品牌心智,契合美团“帮大家吃得更好,生活更好”战略。
中性/谨慎评价
影响范围:叮咚买菜前置仓数量与覆盖区域有限,对即时零售整体格局影响有限,中小平台仍可在细分赛道寻求差异化空间。
整合挑战:双品牌协同、履约成本优化、用户体验一致性等需后续落地验证,美团需平衡资源投入与盈利目标。
⚠️以上内容部分由AI搜索公开信息后生成,详细内容请查询公司公告及公开信息,图片来自网络。本案例只供业内人士分享及专业研究,不对市场交易提供任何建议。AI生成内容若有错误之处,欢迎指出。
过往案例尽在ima知识库,扫描二维码可加入,知识库内搜索更简单:
文章来源:
